近日,学院楚英豪教教授团队在《Journal of the American Chemical Society》(JACS)在线发表了题为《Pronounced Catalytic Enhancement through Phase Partitioned Metal-Organic Framework Gas Shuttles》的研究性论文。学院环境科学与工程系2021级博士研究生伍世林为论文唯一第一作者,楚英豪教授、阿德莱德大学Tao Li和Christian Doonan教授为论文共同通讯作者,2138CC太阳集团,2138cc太阳集团官网与阿德莱德大学为论文的共同通讯单位。

在传统气-液-固三相反应中,气体在液相中的低溶解度和缓慢扩散常常成为反应速率的瓶颈。该研究提出并验证了一种通过相分离金属-有机框架(MOF)气体穿梭体显著提升三相催化反应效率的新策略。

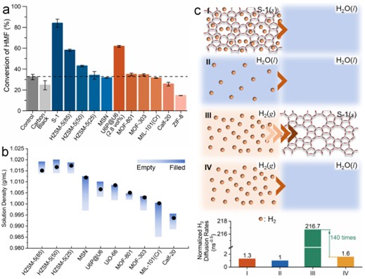
文章设计了一种具有疏水内核和亲水外壳的核-壳结构MOF材料U6P@U6,其在水相中能保持永久孔隙性,作为“气体穿梭体”在气-液界面吸附氢气,并通过对流将其输送至催化剂表面,从而显著加速氢气的传质过程。在羟甲基糠醛(HMF)氢化反应中,仅添加3.7 wt%的U6P@U6,即可在温和条件下实现350%的反应速率提升,且可支持六倍催化剂用量而不受传质限制。机理研究表明,该增强效应主要源于氢气在MOF颗粒中的扩散速率比在水中提高了140倍。该策略不仅为解决三相反应中的气体传质瓶颈提供了通用思路,也为开发高效、低成本的多相催化系统开辟了新路径。研究制备MOF颗粒所用的关键载体材料S-1沸石由楚英豪教授团队在2138CC太阳集团实验室自主合成,其在催化分解含氯有机污染物方面也显示出优异的特性。
论文链接:https://doi.org/10.1021/jacs.5c13292
《Journal of the American Chemical Society》(简称 JACS) 是由美国化学会(American Chemical Society, ACS)创办并出版的旗舰学术期刊,创刊于1879年,是全球历史最悠久、影响力最大、最具权威性和代表性的化学领域顶级期刊之一。