******中国·2138cn太阳集团(SunCity·VIP认证)官方网站-Official website

学院新闻

2138CC太阳集团

学院新闻

首页 > 学院新闻 > 正文

喜报!学院教师获2021年四川省科学技术进步奖2项

来源: | 发布时间:2022/03/29 14:29:50 | 编辑:建筑与环境学院 | 审核: | 点击:
审核


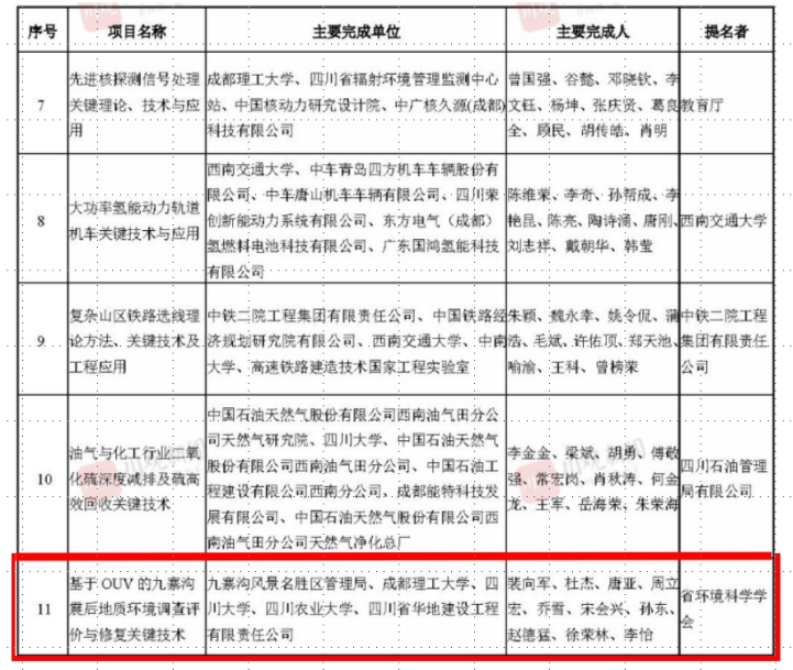
近日,四川省科学技术奖励大会举行,会上公布了2021年度四川省科学技术奖获奖名单。我院唐亚教授参与完成的“基于OUV的九寨沟震后地质环境调查评价与修复关键技术”获四川省科学技术进步奖一等奖 戴靠山教授牵头完成的建筑结构智能监测与性能提升关键技术”获四川省科学技术进步奖二等奖。祝贺获奖老师!



2138CC太阳集团

 

 

 

TOP